PHOENIX: Protocol State Machine Recovery from Events in 5G Logs
Planning to Explore via Self-Supervised World Models
PHOENIX: Protocol State Machine Recovery from Events in 5G Logs

Qingyuan Zheng
qiz066@ucsd.edu
Ushasi Ghosh
ughosh@ucsd.edu
Ali Mamaghani
amamaghani@ucsd.edu
Srinivas Shakkottai
sshakkot@tamu.edu
Dinesh Bharadia
dineshb@ucsd.edu
ACM MobiCom 2025 S3 Workshop
Modern multi-vendor 5G systems generate massive volumes of debug logs, yet limited source code access makes protocol behavior modeling and fault diagnosis extremely challenging. KPI-based monitoring fails to capture protocol semantics, and existing FSM inference approaches either do not scale or rely on strong prior knowledge.


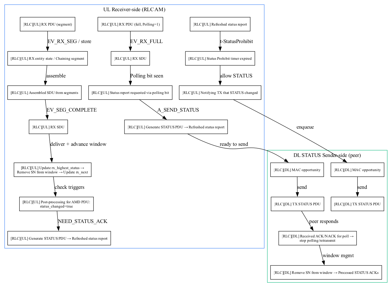
We present PHOENIX, an automated framework that reconstructs component-level finite state machines (FSMs) directly from raw 5G network logs. PHOENIX first extracts structured log events using template-based parsing and session grouping, then applies causal graph construction and statistical pruning to infer protocol state transitions without supervision.



PHOENIX builds directed acyclic graphs from event sequences, computes bidirectional confidence metrics for transitions, prunes weak edges using a configurable threshold, and extracts high-coverage initial FSM paths. An iterative refinement process then incrementally incorporates additional paths until coverage and acceptance thresholds are satisfied.



We evaluate PHOENIX on large-scale srsRAN 5G debug logs spanning gigabyte to terabyte scale datasets. The inferred FSMs contain hundreds of states and capture detailed PDCP and RLC layer behaviors, enabling protocol visualization, root cause analysis, and structured reasoning for downstream LLM-based network intelligence tasks.



PHOENIX demonstrates that raw logs alone are sufficient to reconstruct interpretable protocol state machines, providing a scalable and automated foundation for intelligent 5G protocol analysis.


Citation and Bibtex

 
Qingyuan Zheng, Ushasi Ghosh, Ali Mamaghani, Srinivas Shakkottai, and Dinesh Bharadia. "PHOENIX: Protocol State Machine Recovery from Events in 5G Logs." In ACM MobiCom 2025 S3 Workshop, Hong Kong, China, 2025.

[Bibtex]


Website Template Originally made by Phillip Isola and Richard Zhang for colorful ECCV project; the code can be found here.